< Back to folio


Concepts for new initiative


Autonomous Vehicles Australia (AVA)


Project
Autonomous vehicles will make interesting changes across many aspects of life in the future. The benefits could be huge, from environmental and social benefits, to economic efficiency and public service delivery benefits. These kinds of massive change can cause headaches for existing organisations in trying to understand the future for them and realise the possible benefits to them.

Vision
Rollout of a fleet of AVA autonomous vehicles that provide driverless transport services for older Australians and for people with disability in your city.

The service will be called AVA Taxi. AVA Taxi will help the local government provide services such as getting people to and from hospital and GP appointments. AVA Taxi also allows some free travel, e.g. to visit relatives or to go to the park.

Tasks
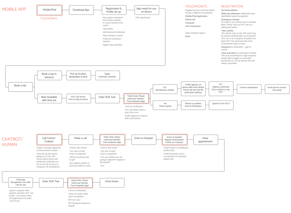
Draw a rough map of the AVA Taxi service, which shows how a user may use the service once it is up and running and that identifies where you think there’s a good opportunity to build in useful digital touchpoints or services.
Create some early concept designs for ONE of the digital touchpoints.

Process
I spoke to a few people and made some assumptions based on family member experience. I mapped out several journeys and found that there many potential touchpoints. I mocked up a flow diagram of a few scenarios and focused on the mobile app.
After viewing older people use mobile interfaces, and running through a rough prototype with a few elerly people, I new it had to be simple to use and the type to be clear, same with the terminology. This app may require a family member to assist in the inital set up (putting in frequently visited locations in etc) Future appointments can be added and the user will receive alerts that they can action.